• 地址
    ADD.:14-37, SHIHTOUTSO, TUNSHAN LI, TAMSUI DISTRICT, NEW TAIPEI CITY, 251 TAIWAN
  • 電話
    TEL.:886-2-28011987
  • 傳真
    FAX:886-2-28012419
  • 信箱
    E-MAIL:pdhct@profortune.com.tw
  • 繁中
  • EN
福竝工業股份有限公司
  • PRODUCTS
  • CERTIFICATION
  • ABOUT US
    • Company Introduction
    • Leadership & Innovation
    • Main Products
    • Sustainable Management
    • Environmental Policy
    • Environmental Policy Statement
    • GHG Reduction Commitment
  • MANUFACTURE & WAREHOUSE
    • Quality Policy
    • Injection Molding Factory
    • Electroplating Factory
    • Painting Factory
    • Warehouse
    • Our Mission
  • NEWS
  • CONTACT US
ABOUT US
  1. ABOUT US
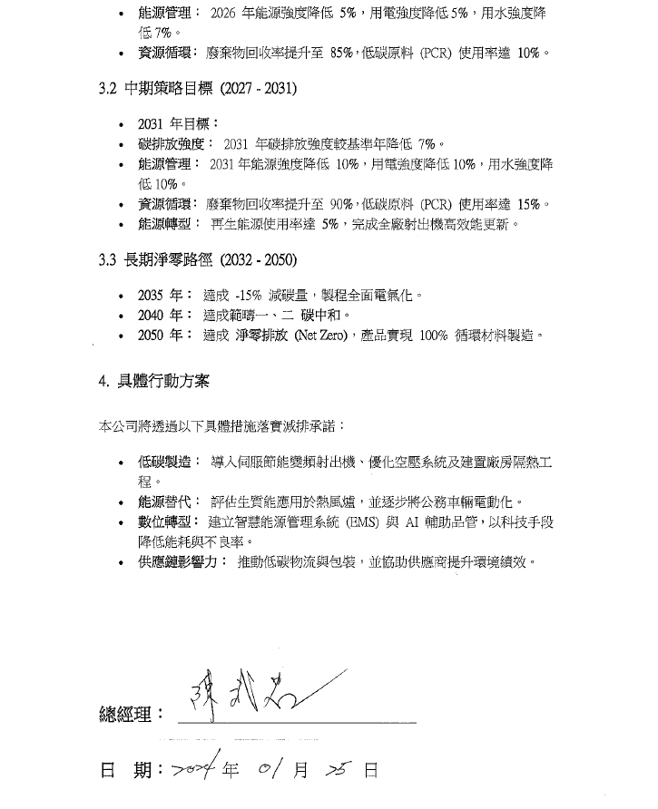
  2. GHG Reduction Commitment
  • Company Introduction
  • Leadership & Innovation
  • Main Products
  • Sustainable Management
  • Environmental Policy
  • Environmental Policy Statement
  • GHG Reduction Commitment

GHG Reduction Commitment


  • PRODUCTS
  • CERTIFICATION
  • ABOUT US
  • MANUFACTURE & WAREHOUSE
  • NEWS
  • CONTACT US
  • 電話
    TEL.:886-2-28011987
  • 地址
    ADD.:14-37, SHIHTOUTSO, TUNSHAN LI, TAMSUI DISTRICT, NEW TAIPEI CITY, 251 TAIWAN
  • 傳真
    FAX:886-2-28012419
  • 信箱
    E-MAIL:pdhct@profortune.com.tw
COPYRIGHT © 2024 PRO FORTUNE INDUSTRIAL CO., LTD ALL RIGHTS RESERVED.DESIGN-VIPCASE